Petals Studio is an Eclipse product, made up of plug-ins that are organized as features.
As a reminder, notice that the general Eclipse architecture was described here to explain how to update the studio.
Feature organization
The studio uses 4 features, each one matching a category in the studio's JIRA.
|
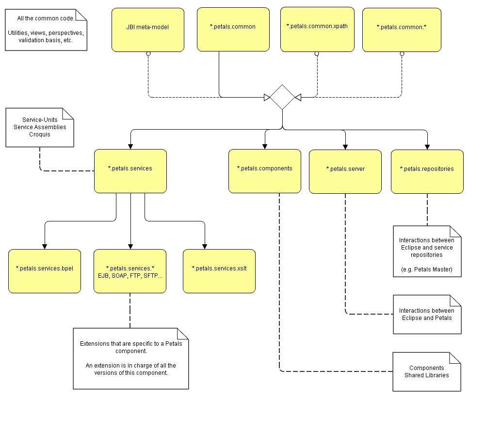
Petals plug-ins
Petals plug-ins are part of 3 of the 4 features.
In fact, plug-in dependencies cross feature boundaries.
|
| Although the plug-in organization was represented as a tree, it is in fact more like a graph. As an example, some component plug-ins also use directly common plug-ins (*.petals.common.*). |
| The plug-in that defines the product (Petals Studio's plug-in) does not appear on this diagram. It is independent and defines the welcome page and splash screen. |
Build
PDE Build
Petals Studio can be exported manually with the Plugin Development Environment (PDE).
Select File > Export and then Plug-in Development > Eclipse product.
Select com.ebmwebsourcing.petals.studio/petals-studio.product in the configuration list and complete the properties before starting the build.

| Notice that to build the studio for several platforms, the Eclipse Delta Pack is required. |
Maven Build
The studio can now be built with Maven 3 and Tycho.
To build the studio with Maven, check the entire trunk (or desired tag), open a command line at the root and execute mvn clean install.
It will build a studio for several platforms.
| Tycho only works with Maven 3. Tycho is a Maven plugin that allows to build Eclipse plug-ins. These projects are not typical Maven projects. |