Architecture Description

Petals Studio is an Eclipse product, made up of plug-ins that are organized as features.
As a reminder, notice that the general Eclipse architecture was described here to explain how to update the studio.

Feature organization

The studio uses 4 features, each one matching a category in the studio's JIRA.

Full Size
Petals Studio's features

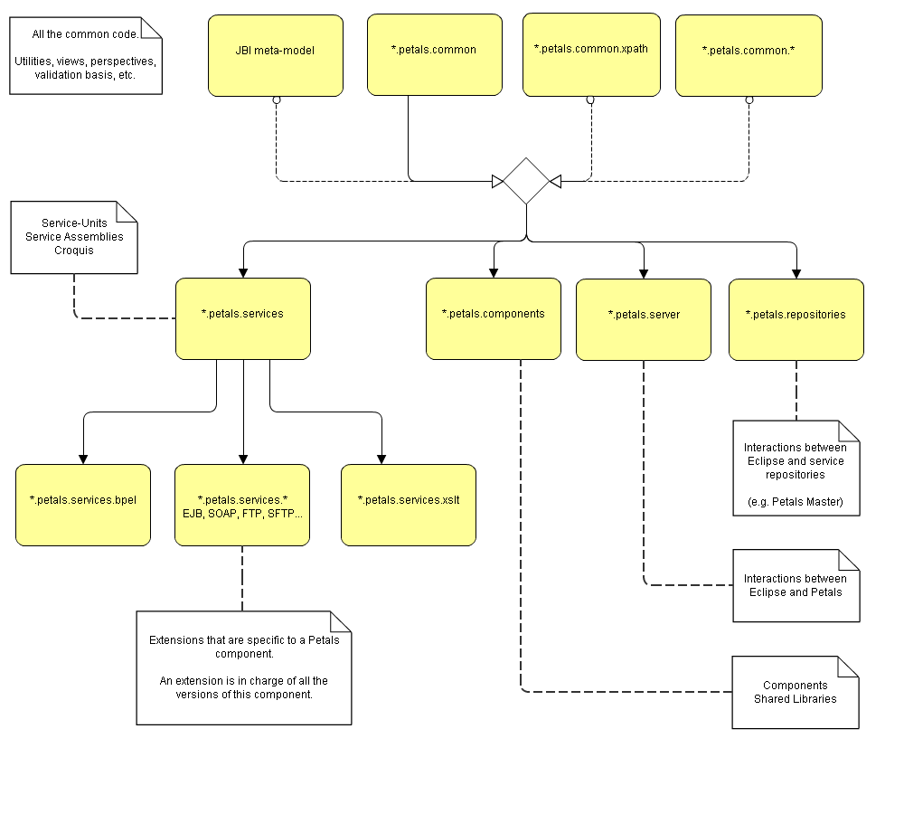
Petals plug-ins

Petals plug-ins are part of 3 of the 4 features.
In fact, plug-in dependencies cross feature boundaries.

Full Size
Petals Studio's main plug-ins


Although the plug-in organization was represented as a tree, it is in fact more like a graph.
As an example, some component plug-ins also use directly common plug-ins (*.petals.common.*).
The plug-in that defines the product (Petals Studio's plug-in) does not appear on this diagram.
It is independent and defines the welcome page and splash screen.

Build

PDE Build

Petals Studio can be exported manually with the Plugin Development Environment (PDE).
Select File > Export and then Plug-in Development > Eclipse product.
Select com.ebmwebsourcing.petals.studio/petals-studio.product in the configuration list and complete the properties before starting the build.


Notice that to build the studio for several platforms, the Eclipse Delta Pack is required.

Maven Build

The studio can now be built with Maven 3 and Tycho.
To build the studio with Maven, check the entire trunk (or desired tag), open a command line at the root and execute mvn clean install.
It will build a studio for several platforms.


Tycho only works with Maven 3.
Tycho is a Maven plugin that allows to build Eclipse plug-ins. These projects are not typical Maven projects.
Enter labels to add to this page:
Please wait 
Looking for a label? Just start typing.