Skip to content
Skip to breadcrumbs
Skip to header menu
Skip to action menu
Skip to quick search
Petalslink
Community
Forum
Download
Documentation
Blogs
Petals ESB
Petals ESB 5.x
Petals ESB 5.5.0
Petals ESB 5.4.0
Petals ESB 5.3.0
Petals ESB 5.2.0
Petals ESB 5.1.0
Petals ESB 5.0.2+
Petals ESB 5.0.0+
Petals ESB 4.x
Petals ESB 4.2
Petals ESB 4.1
Petals ESB 4.0
Petals ESB 3.X
Petals ESB 3.1
Petals ESB 3.0
Petals Components
Petals CLI
Petals Registry CLI 1.4.0+
Petals Registry CLI 1.3.0+
Petals Registry CLI 1.2.0+
Petals Registry CLI 1.1.1+
Petals CLI 3.4.0-SNAPSHOT
Petals CLI 3.3.0+
Petals CLI 3.2.0+
Petals CLI 3.1.1+
Petals CLI 3.0.0+
Petals CLI 2.3.0+
Petals CLI 2.2.0
Petals CLI 2.1.2+
Petals CLI 2.1.1
Petals CLI Snapshot
Petals ESB Snapshot
Petals Studio
Petals Studio 1.4
Petals Studio 1.3
Petals Studio 1.2
Petals Studio 1.1
Petals Studio 1.0
Petals Studio Snapshot
Archives
Petals Master
Petals Master 1.0
Petals Master 1.1
Petals Master Snapshot
Petals View
Petals View 1.2
Petals View Snapshot
Petals Webconsole
Petals Webconsole 2.0
Petals Webconsole Snapshot
Quick Search
Browse
Pages
Labels
Attachments
Bookmarks
Forums
Advanced
Keyboard Shortcuts
Confluence Gadgets
Log In
Sign Up
Petals Documentation
>
Petals ESB
>
Petals ESB 3.1
>
Petals Developer Guide
>
Petals ESB Architecture
> Appendix - Fractal Architecture
Petals ESB 3.1 Wiki
Helpful links
Report a bug
|
Share feedback
Tools
A
ttachments (5)
Page History
History (Slider)
E-mail
Restrictions
Info
Link to this Page…
View in Hierarchy
View Wiki Markup
Watchers
Favourites
Appendix - Fractal Architecture
JBI Messaging Composite
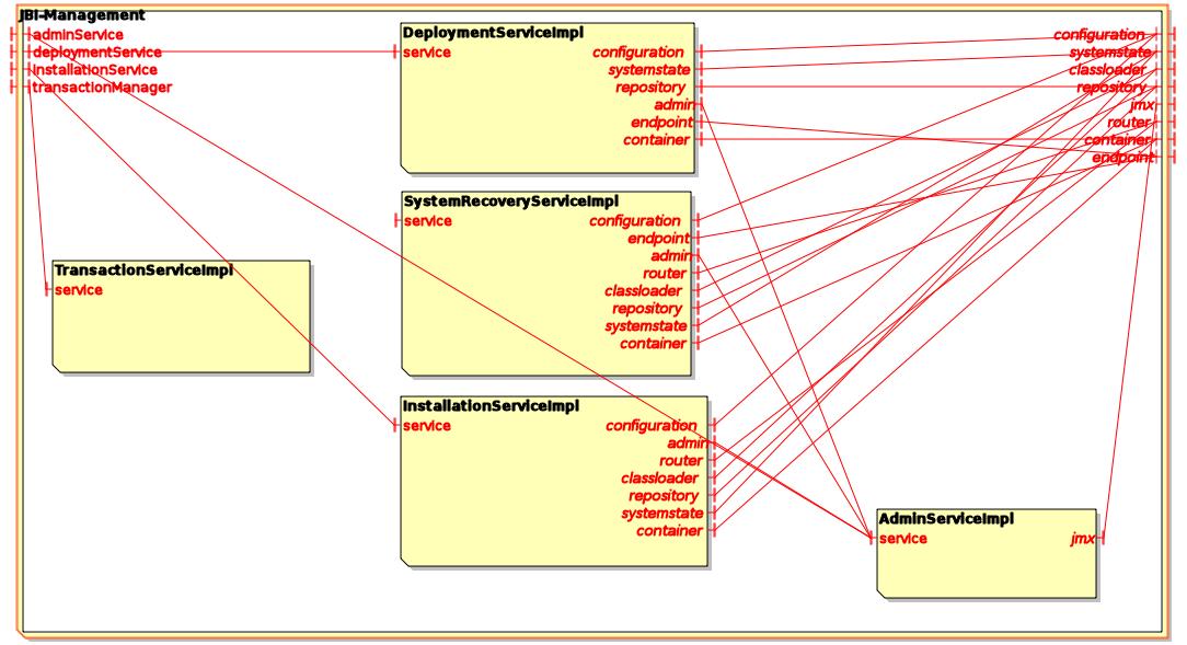
JBI Management Composite
Communication Composite
Platform Composite
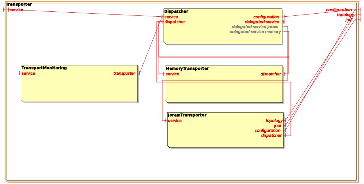
Transporter Composite
Labels parameters
Labels
Enter labels to add to this page:
Looking for a label? Just start typing.